首页
MILAN米兰体育·(中国)官方网站介绍
机械手
储存装置
eins夹具零配件
其他自动化设备
输送带
机械手用维修部品
技术支持
技术支持
视频资料
STAR学堂
方案设计
公司简介
公司简介
新闻公告
质量和环境目标
碳中和倡议
销售网点
中国
日本
欧美
亚洲·大洋洲
售后服务
服务承诺
维护保养
报修申请
STAR日历
联系我们
建议、要求和投诉接收箱
MILAN米兰体育·(中国)官方网站查询和资料申请
联系我们
人才招聘
用户登录
二维码
STAR星精机械
STAR抖音二维码
CN
EN
JPN
请输入搜索关键词...
登录
邮箱/手机号:
密码:
忘记密码?
记住此账号
还没有账户?
免费注册
登录
注册
公司名称
*
:
部门
*
:
机种
*
:
机器编号
*
:
联系人
*
:
联系电话
*
:
邮箱
*
:
邮箱验证码
*
:
获取验证码
密码
*
:
重输密码
*
:
提交
找回密码
邮箱:
邮箱验证码:
发送验证码
新密码:
重输新密码:
重置完成
首页
MILAN米兰体育·(中国)官方网站介绍
机械手
储存装置
eins夹具零配件
其他自动化设备
输送带
机械手用维修部品
技术支持
技术支持
视频资料
STAR学堂
方案设计
公司简介
公司简介
新闻公告
质量和环境目标
碳中和倡议
销售网点
中国
日本
欧美
亚洲·大洋洲
售后服务
服务承诺
维护保养
报修申请
STAR日历
联系我们
建议、要求和投诉接收箱
MILAN米兰体育·(中国)官方网站查询和资料申请
联系我们
人才招聘
CN
EN
JPN
售后服务
首页
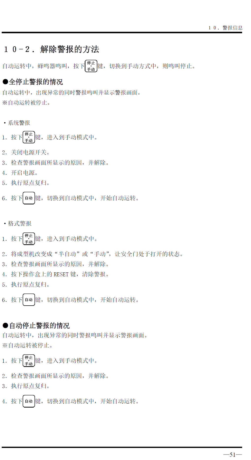
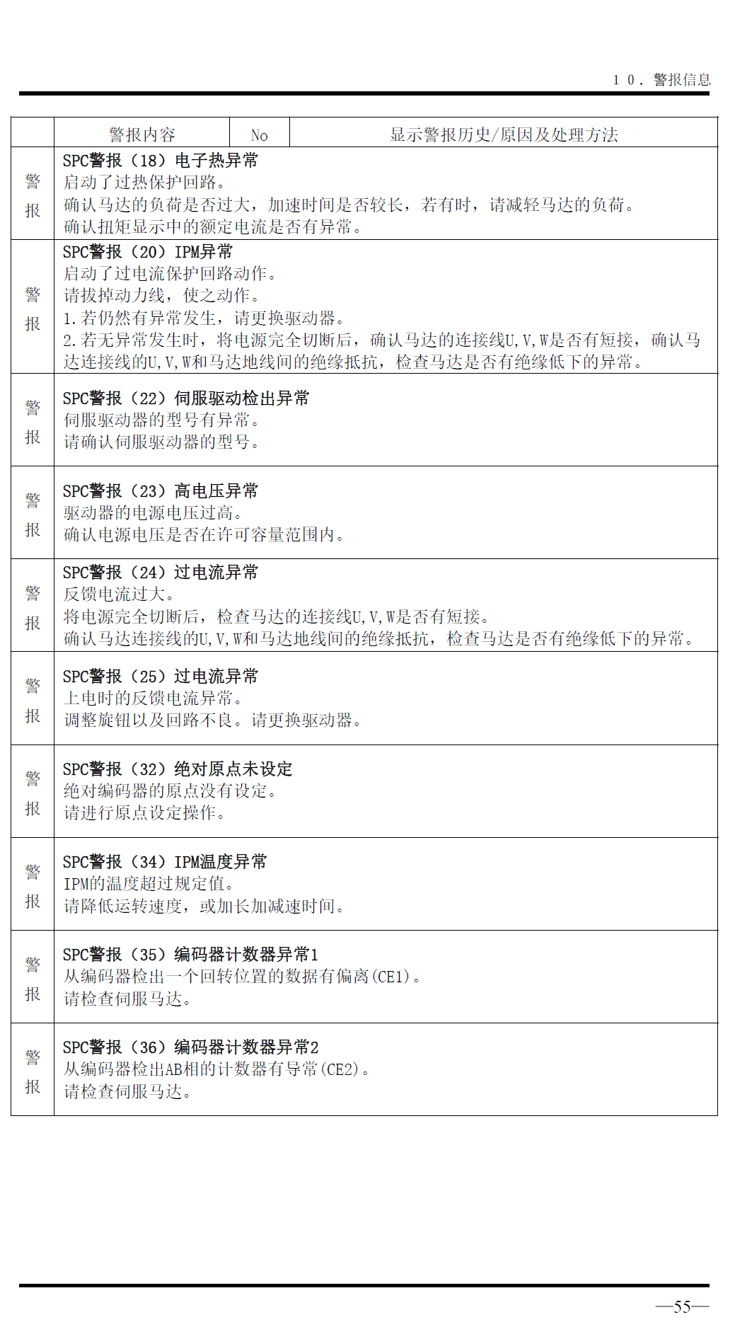
VK系列警报解除一般说明
VK系列警报解除一般说明
MILAN米兰体育·(中国)官方网站介绍
机械手
储存装置
eins夹具零配件
其他自动化设备
输送带
机械手用维修部品
技术支持
技术支持
视频资料
STAR学堂
方案设计
公司简介
公司简介
新闻公告
质量和环境目标
碳中和倡议
销售网点
中国
日本
欧美
亚洲·大洋洲
海外事务所网站链接
eins安宜思部品网上商城
STAR日本总公司
中日龙(襄阳)机电技术开发有限公司
STAR越南公司
STAR泰国公司
售后服务
服务承诺
维护保养
报修申请
STAR日历
联系我们
建议、要求和投诉接收箱
MILAN米兰体育·(中国)官方网站查询和资料申请
联系我们
人才招聘
联系方式
电话:
021-54234571
邮箱:
Bing_Wang@ssh.stertec.co.jp
地址:
上海市徐汇区虹梅路2071号2号楼308室
站内搜索
STAR星精机械
STAR抖音二维码
ICP备案证书号:沪ICP备12033859号-2
×
八戒体育官网(中国)有限公司
|
乐竞官网平台-乐竞(中国)一站式服务平台
|
FH平台-FH(中国)一站式服务平台
|
星空网页版-星空(中国)
|
世界杯平台-世界杯(中国)
|
米兰体育网页版登录界面中国有限公司
|
问鼎网页版登录入口-问鼎(中国)
|
开云app登录入口-开云online(中国)
|
开云网页版页面-开云online(中国)
|